历届世界杯比分记录大全深度梳理与隐藏故事
纵观世界杯近百年历史,每一届赛事都被浓缩在一串又一串冰冷的比分之中。但真正吸引球迷的,从来不是数字本身,而是这些数字背后跌宕起伏的故事。围绕“历届世界杯比分记录大全”这个主题,我们不仅可以回顾经典战役、惊天逆转和悬殊比分,还能从这些记录里读出战术演变、时代更替以及足球版图的重新划分。当比分被系统整理为一张“世界杯比分记录大全”时,它既是数据表,也是世界足球的编年史。
从整体视角看,历届世界杯比分呈现出一个明确趋势 早期比赛高比分、悬殊差距居多,而现代足球则明显趋向均衡与防守对抗。比如在上世纪三四十年代,一场比赛打出5比0、7比1并不罕见,而在近几届世界杯中,1比0、2比1这种微弱分差成为淘汰赛的常态。这背后,是职业化程度提升、战术体系完善以及球队之间信息透明化的综合结果。换言之,要看懂历届世界杯比分记录,就必须把它放在足球发展逻辑中去解读。

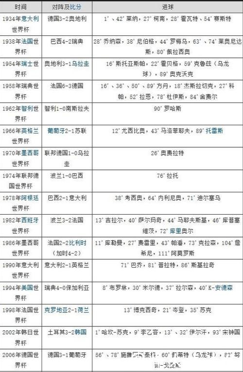
谈到比分记录,人们最先想到的往往是大比分屠杀。世界杯历史最大分差这一条目,在任何“历届世界杯比分记录大全”中都极为醒目。20世纪中期,欧洲传统强队对新兴或弱旅的胜利常常达到6球甚至更多,这些比赛在比分统计表中形成一条条“悬崖式”曲线。典型案例是某些实力悬殊的对决:老牌足球强国利用成熟的传控体系和强悍的身体对抗,在短时间内迅速拉开比分,最终以7比0、8比2甚至更惊人的数字收场。这样的纪录一方面展示了强队的统治力,另一方面也暴露出当时世界足球发展极不平衡的现实。
如果只盯着悬殊比分,就很难真正理解世界杯的魅力。真正构成“比分记录大全”灵魂的,是那些一分之差的生死对决。在淘汰赛阶段,无数豪门命运被写进了0比1、1比1、点球大战这样的结果中。令人印象深刻的案例是某些决赛中的1比0 90分钟里双方互不相让,射门次数接近,控球率在中线两侧反复摇摆,最终决定冠军归属的往往只是一记远射、一次角球混战或者一次门线救险的反弹。如果把所有决赛比分串联起来,你会发现一个越来越明显的趋势 决赛比分逐渐趋于“低比分”与“高含金量”,每一个进球都凝聚了顶级竞技状态和极致防守对抗。
从时间维度整理历届世界杯比分,我们还能清晰看到各大豪门的兴衰曲线。巴西、德国、意大利这样拥有多次夺冠经历的球队,在“历届世界杯比分记录大全”中呈现出一种极具辨识度的特征 小组赛阶段往往出现多场进球数较高的胜利,而进入淘汰赛后比分明显收缩,更注重稳固与效率。以巴西为例,他们在一些小组赛中曾以4比1、5比2的大比分取胜,展示华丽进攻和个人能力;但在决赛或半决赛中,比分频繁停留在2比0、1比0,体现出对比赛节奏的更细腻把控。同样,德国队在诸多历届比赛里,以稳定的2比1、1比0一路推进,用近乎“数学般精确”的比分控制奠定了自己坚韧而高效的球队形象。
如果进一步细化统计,你会发现某些比分几乎成为世界杯的“常规选项”。例如1比0和2比1是历届世界杯中出现频率极高的比分,往往象征着势均力敌与略占上风之间的微妙平衡;而3比0、4比0则大多出现在小组赛,体现强弱分明的对撞。值得注意的是,随着战术理念演变和防守体系完善,极端高比分的出现频率在逐渐降低。在近二十年的“比分记录”纵览中,10比1、9比0这类夸张数字几乎绝迹,取而代之的是更加紧凑、节奏高强度但比分相对收敛的比赛结构。

要构建一份有价值的“历届世界杯比分记录大全”,不仅要机械罗列比分,还需要在记录中标注关键节点,如“历史性逆转”“绝杀”“点球大战”“金球制胜”等。逆转比分尤其值得单独整理 在不少经典案例里,上半场落后两球的球队,下半场通过阵型调整和节奏变化,最终以3比2、4比3反超。这类比分在统计表中极具辨识度 它们常常出现“前后半场进球分布完全失衡”的模式,成为战术分析与心理调节研究的重要样本。通过对这些逆转比分的系统收集,可以看到顶级赛事中“永远不要提前吹响终场哨”的残酷现实。
从数据分析角度看,一份精细的“历届世界杯比分记录大全”,往往会按照届次、阶段、小组或淘汰赛、主客队身份以及进球时间等维度进行交叉整理。这种多维度整理的意义远不止于查阅历史 它可以帮助教练团队洞察世界杯比赛中进球高发时间段、不同大洲球队面对不同风格对手时常见的比分模式。例如,通过对几十年来小组赛前两轮的比分统计,人们发现 首战的平均进球数通常低于第二轮,反映了首战试探谨慎、次战放手一搏的普遍心理。这类结论,是从海量比分记录中“挖”出来的,远远超出了单场比赛观感所能提供的信息量。

在舆论和球迷文化层面,某些比分已经被符号化 成为代指某届世界杯、某支球队甚至某一代球员的记忆标签。比如某场著名的7比1,在全球范围内早已不仅是一个数字,而是一段集体记忆 一个强队主场崩塌、一个传统豪门完成史诗级客场胜利的象征。类似的标志性比分,在“历届世界杯比分记录汇总表”中往往会被加注说明,因为它们同时具备统计意义与叙事价值。在真正具有深度的比分记录体系中,每一个“著名比分”背后都应附带简要事件描述和关键节点,以便后人快速抓住其历史位置。
值得一提的是,随着数据可视化技术的兴起,传统意义上的“历届世界杯比分记录大全”也在不断升级。现在,人们可以将所有届次世界杯比分转化为交互式时间轴、热力图或比分分布图 在时间轴上动态查看某支球队在不同年代的均场进球变化;在比分分布图上观察2比1、1比0、0比0等比分的出现密度;甚至可以用图表展示某一届世界杯所有球队的净胜球表现。这样一来,原本稠密枯燥的文字和数字被转换成一目了然的可视化结构,大大提高了理解和分析效率,也让普通球迷更容易参与到数据解读过程中。
从历史记录的完整性来看,一份真正意义上的历届世界杯比分记录大全,不仅要收录从首届世界杯以来所有正赛比分,还应尽可能包括附加赛、重赛以及特殊情形下的裁决比分。在少数年份中出现的赛事变更、赛制调整和补赛,都是理解某届世界杯进程不可忽视的部分。当这些零散信息被拼接进整体比分记录体系时,整个世界杯历史才真正趋于“全景化”。而对于研究者而言,这样的完整记录,是分析赛制变化如何影响比分结构与夺冠路径的基础素材。

归根到底,“历届世界杯比分记录大全”既是数字档案,也是情绪容器。看似简单的0比0,可能是一场门将十几次神扑的巅峰对决;显得普通的2比0,也可能是某代球员谢幕时最体面的告别方式。当人们翻开这一页又一页的比分记录,其实是在翻看世界足球走过的每一个拐点与高潮。在这种意义上,系统梳理历届世界杯比分并非只是为球迷提供查询工具,更是在为足球文化本身建立一套清晰可追溯的记忆坐标系,使每一次进球、每一个比分都在历史长河中找到自己的位置。


admin










